原神琳妮特邀约隐藏成就怎么完成 原神琳妮特邀约隐藏成就完成一览
时间:2024-03-15 18:56:11
小编:POPPUR卟扒
原神琳妮特邀约隐藏成就怎么完成?在原神这个游戏中玩家们所需要完成的任务有很多,其中这些任务还包括了隐藏成就,想要达成隐藏成就有些还是比较有难度的,最近比较多的玩家都在做同一个隐藏成就,同时也是小编今天所要给玩家们带来的介绍,琳妮特邀约隐藏成就应该怎么完成?很多玩家对这个成就都有比较多的疑惑,小编听说你们对这个隐藏成就比较头疼,专门为你们带来了详细介绍,具体都可以来下面看看。
原神琳妮特邀约隐藏成就完成一览
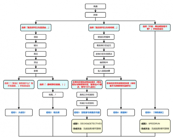
【达成方法】
命运的示数
完成全部结局即可解锁
SPEEDRUN
完成结局5「待机模式」后,自动获得
DECKS&DETECTIVES
完成结局3「冒险家与调查员与猫」后,自动获得



